广发(中国)
关于我们
机构简介
领导介绍
机构设置
贸促系统
工作动态
工作动态
通知公告
国际、台港澳交流
国际交流
台港澳交流
商事法律
政策文件
摩擦应对
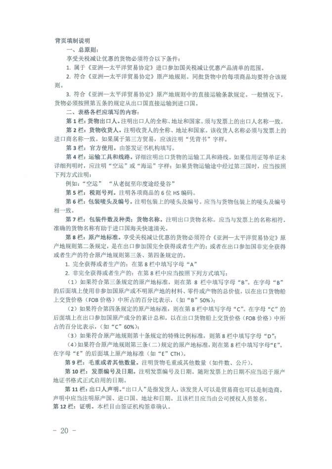
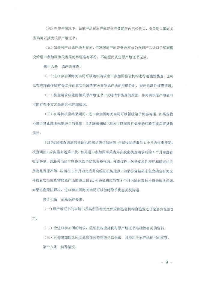
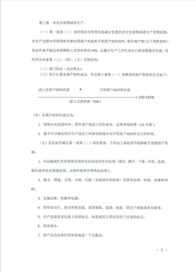
原产地证
ATA单证册
ECFA中心
贸易政策审议
商事调解
海事理算
打击侵权假冒
地理标志产品品牌证明
会议展览
投资福建
福建省情
优惠政策
招商项目
贸促商机
供求信息
投资信息
经贸资讯
党的建设
习近平主题教育
二十大精神
党史学习教育
党建风采
群团建设
创建文明单位
党纪学习教育
模范机关创建
二十届三中全会
中央八项规定
国际商会
工作动态
通知公告
关于做好亚太贸易协定(修订版)项下原产地证书签发工作的通知
关于做好亚太贸易协定(修订版)项下原产地证书签发工作的通知
发布时间:2018.07.02
浏览量:2458
通知公告
关于在全国正式启动贸促会原产地证书自主打印推广项目的通知
2017年专项支出绩效自评公示
热点推荐
2025年交通安全日倡议书
2025年交通安全日倡议书
2025年交通安全日倡议书
自贸区升级释放增长动能 新机遇助力中国机电拥抱东盟市场
前10月 规模以上电子信息制造业增加值同比增10.6%
季节性需求拉动,猪价有望止跌回暖
福建省国际商会“跨境电商”专业委员会召开2026年工作计划研讨会
以“新”为桥 闽港共赴经贸新蓝海
2025年交通安全日倡议书
2025年交通安全日倡议书
2025年交通安全日倡议书
自贸区升级释放增长动能 新机遇助力中国机电拥抱东盟市场
前10月 规模以上电子信息制造业增加值同比增10.6%
季节性需求拉动,猪价有望止跌回暖
福建省国际商会“跨境电商”专业委员会召开2026年工作计划研讨会
以“新”为桥 闽港共赴经贸新蓝海
永利平台
|
世界杯官方网页版
|
开云手机站官网
|
新半岛官方网站
|
爱游戏(ayx)中国官方网站
|
球盟会登录入口
|
开云官方端网页版登录入口
|
世界杯在线
|
安博站·官方版网站登录入口
|